廣州黃埔蘿崗鄉村游潛力巨大,特色民宿項目助力鄉村振興

生活的速度正在加速,工作壓力也在增加。居住在城市的工人渴望在周末更換場所并放松身心。此外,城市過程正在加速,綠山和晴朗的水越來越遠。去郊區體驗鄉村生活,在一個小周末睡覺已成為現代人度假的另一種方式。農村旅游項目和寄宿家庭也出現了!
目前,在康夏(Conghua)的辛昌(Zengcheng)已經有大量特征的農村旅游項目和B&B。盡管黃普(Huangpu),尤其是盧根(Luogang)地區,靠近城市,但許多擁有遠足路線或自己特征的美麗村莊尚未利用自己的優勢來發展這種農村旅游經濟。
例如,盧根(Luogang)的黃瑪村,林久村,尤瑪山,盧安塔村等都非常適合進行此類鄉村寄宿家庭項目。

預計將在前朱隆鎮打破和駕駛這一難題,并宣布發出的通知,標題為“向該國發起了近200個農村振興合作項目”。
當時,在經歷了農村旅游項目之后,那天晚上去知識城市的人們可以留在周圍的專業B&B中,并享受當地的特色農場菜肴和水果。然后,第二天他們將充滿活力,然后返回城市以應對新一周的繁忙工作。
圣地亞村將發展寄宿家庭經濟
這個寄宿家庭建筑的競標計劃包括金寧村baoshi俱樂部,揚蒂安村Fozizhuang和Zhenlong Dahan Village。據了解,在寄宿家庭建設中,這些村莊和社區的合作期為6至10年,這意味著在此期間,無需擔心拆除。親愛的村民還可以充分利用自己的資源,從事農舍和田園樂趣,然后回家開展業務!

金金村寶石俱樂部
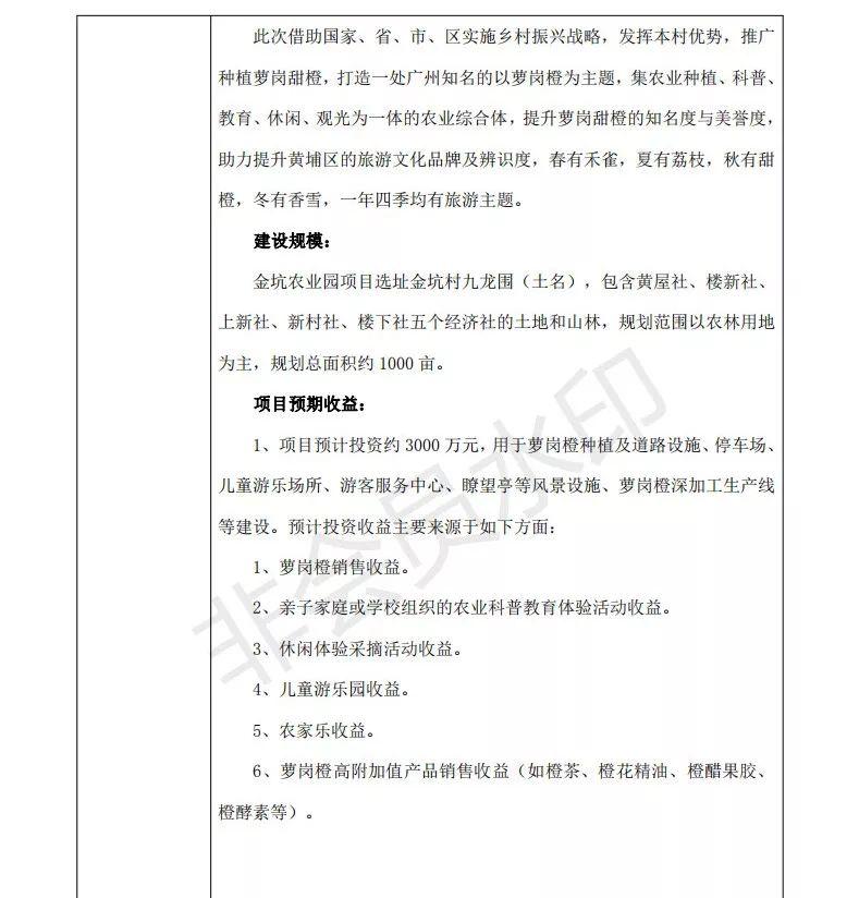
預計該項目將投資約500萬元,用于翻新20個舊房屋,總面積約為100英畝。估計的投資收入主要來自:住宿,商店租金收入,餐飲和娛樂收入。投資回報率為10年。
施工內容包括:在村莊的Hakka舊房屋的特殊轉變以及休閑旅游和農民食品和文化的發展。計劃對約20座舊房屋進行翻新,建筑區域約為8,000平方米,可容納約8,000名游客。
金金村位于Xinlong鎮南部的西部。它具有美麗的環境,新鮮空氣和合適的氣候。它靠近地鐵線21號線和廣山高速公路上的金肯車站(Jinkeng Station),并具有方便的運輸方式。金金村是黃浦區的古老革命村莊之一。它曾經是東江柱的活動基礎,當時保留了游擊隊的活動位點。

此外,我們必須全面發揮我們村莊的優勢,并準備以Luogang Orange作為主題開發和建立農業綜合體,整合農業種植,流行科學,教育,休閑和觀光紅色旅游業。為了滿足游客的休閑,住宿和餐飲需求,計劃對村莊的閑置Hakka舊房屋進行翻新并發展旅游寄宿家庭。
此外,位于金金村九龍Weishiya Phitoon的Dongjiang專欄Red和Jinkeng農業公園旅游項目。這兩個項目將與寄宿家庭項目結合在一起,并共同發展!
東江列的紅色旅游項目

金金農業公園旅游項目


Yota Village Fozi村
預計該項目將投資約5000萬元人民幣,用于翻新現有舊房屋,并改善周圍的道路和景觀環境。估計的投資收入主要來自住宿和餐飲。該項目的總面積約為300 mu,土地是鄉村建筑土地,投資回報率為6年。
施工內容:整合自然村村民現有的舊瓷磚房屋資源,以建立農村寄宿家庭項目。已經建立了一個整合旅游,健康,居住和娛樂的綜合項目。
建筑規模:計劃對200座現有的舊房屋進行翻新,建筑面積約為30,000平方米,預計將容納500名游客。

揚蒂安村(Yangtian Village)距離城市40公里,距廣告高速公路(Guanghe Expressway)和廣山高速公路運輸路線,距離Subway City City of Subway No. 14號的分支線Longbei Station 5公里,并提供了方便的運輸。 2013年,農業部被指定為“美麗的鄉村”飛行員村莊之一,并顯示了最初的結果。
該項目計劃位于揚特亞村莊的Fozizhuang Natural Village。該村里有河華蔬菜市場,面積為1100英畝;有梅里公園,覆蓋了約20,000平方米的面積;村莊綠道和生態灌溉運河長約2公里。村莊很干凈,環境很美。 Yangtian村計劃開發各種獨特的農村休閑旅游項目,住宿需求相對較大。

此外,楊特亞村(Yangtian Village)有三個農村旅游項目,即揚蒂安農民雙重創新基礎項目,《河哈蔬菜市場旅游項目》和揚蒂安村Fozizhuang Dongjiang專欄紅色旅游項目。這三個主要項目均位于楊美村,與農業,農業經驗和紅色旅游業相對應,并且可以與寄宿家庭項目無縫相關。
Yangtian鄉村農民雙重創新基礎項目

黃華蔬菜市場旅行項目

長達漢村
預計該項目將投資約500萬元,用于翻新100座舊房屋。估計的投資收入主要來自住宿,租金,餐飲和娛樂收入,投資回報期為10年。
該項目的總面積約為100 mu,土地是鄉村建筑土地。
施工內容:對村莊的老舊房屋進行獨特的轉變,并發展休閑旅游以及農場食品和文化企業。
施工規模:計劃對約100座舊房屋進行翻新,建筑面積約為4,000平方米,可容納100-200名游客。

Conghua Old House B&B
達漢村(Dahan Village)位于中國森林加(Guangzhou)知識城市大型建筑和發展經濟環境,距離知識城不到2公里。揚朱厄高速公路穿過鄉村大門。 Huaguan Expressway貫穿整個村莊,距離廣達高速公知識城出口不到兩公里。運輸非常方便,地理位置優越。
該村莊擁有晴朗的山脈和美麗的山脈,綠樹和鳥類唱歌,花朵盛開,使其非常適合周末遠足和休閑旅行。隨著旅游業和休閑文化變得越來越受歡迎,郊區的農村旅游在城市中心的人們中越來越受歡迎。遠足和自動駕駛之旅等旅行方法決定了翻新項目的利潤前景。一次性投資帶來了長期和連續的回報。
Luogang Cheng的Banshan Resort的Cherry Blossom Paradise也返回

除了寄宿家庭外,這次還有許多農村旅游項目得到支持。包括位于Chizhuang村莊的Qianmu Cherry Garden Rural Tour項目,Luogang Orange作為主題的休閑農業,Fudong Village Village生態科學普及體驗行業和Xianjiang Aligh Li Project。
此外,還有一些農村之旅依靠自己的優勢發展農村景觀,包括Yauma Mountain和Puxin Village Yaokeng Reservoir Tour。
Caizhuang Village的千分英畝櫻花項目
預計該項目將投資約2000萬元,用于櫻花開花,森林路徑和農村機械化的農業道路建設以及基本設備。估計的投資收入主要來自以下方面:數千英畝的櫻花花園的門票,農舍餐飲收入和商業街道的收入,農業休閑經驗活動的收入以及娛樂活動和休閑假期的收入。
該項目的總面積約為1,000 mu,土地是一般林地。該項目所涉及的建筑土地應按照相關法規宣布。
施工內容:計劃在Chizhuang Village的Dadongling和Fentouling建造一千英畝的櫻花花園,并建造多個森林小徑和牧區機械化的農業道路。
施工規模:該項目的總面積約為1,000 MU,建筑面積約為1,000平方米。

Conghua Tianshi Cherry Blossoms你天堂櫻花
Caizhuang Village位于中國新聞社廣州知識城的Huangpu區北部。它具有非常方便的城市鐵路和高速公路網絡,并且位置條件良好。該村莊占地3.06平方公里,有3,800 MU的山丘和山地和800 MU的田野和池塘。山很美,水很豐富,山植被覆蓋范圍很高。一年四季都有鮮花和水果。可耕地,蔬菜田,果園和池塘的基本條件很好。
西北地區的Dadonging and Fendouling是村莊中最高的山區,擁有豐富的自然生態環境和資源。計劃建造一千英畝的櫻花花園。該項目計劃將東方景觀城市廣州用作平臺,并依靠知識城來發展和建立農村的生態旅游業,以整合櫻花觀看,休閑和度假,農舍和餐飲業以及娛樂和旅游業。

福東村生態科學經驗行業
預計該項目將投資約2000萬元,用于建造小型奶牛場,并提供支持設施,果樹種植和果園基礎設施建設。估計的投資收入主要來自Maogugan,Wogan,Sago Orange,Lychee,Longan等水果的銷售收入。
水果采摘活動的休閑經驗,乳制品銷售收入,乳制牛群觀光體驗,乳制品生產過程經驗,乳制牛的收養和其他好處。

施工內容:
1。為Maogu Tangerine,Wogan,Sago Orange,Lychee和Longan等水果建立一個自挑選和品嘗體驗區域。
2。建造奶牛觀光和體驗農場,可以采用奶牛,體驗奶牛喂食,機器人擠奶等。
3。建造一個2,000平方米的乳制品加工廠,以體驗乳制品生產過程,牛奶品嘗和直接銷售。
施工量表:
該項目的總面積約為100 mu,它將建立一個水果采摘和品嘗區,奶牛觀察,體驗領域和乳制品加工廠,并建造一個2,000平方米的乳制品加工廠。

Fudong Village位于Huangpu區的前Jiulong鎮的西南部。它擁有肥沃的土地和豐富的資源。在水果種植和奶牛管理方面有多年的經驗。在福東村(Fudong Village)種植的Maogu Tangerine和Wogan水果是新的,味道甜美,具有良好的市場前景。有了自我選擇的經驗,效果是結果的兩倍。奶牛是觀光和體驗乳制品的經驗,在整個乳制品生產過程中,市場反應非常好。
該項目的總面積約為100 mu,土地使用性質是可耕地的土地和一些經濟森林土地。該項目涉及的農業輔助設施和建筑土地的土地應按照相關法規進行報告或宣布。
此外,Fudong Village還有一個半山度假勝地式的老年公寓項目。
Fudong Village Banshan度假村風格的高端老年公寓

Yau Mashan森林公園
尤瑪山(Youma Mountain)位于黃浦區南部的丘陵地區,位于廣州地理幾何中心,屬于尤利亞山脈(Jiulian Mountains),高峰在433.6米的高度。它是黃普地區的最高峰,也是廣州舊第八區的第二高峰(僅次于莫芬山)。尤瑪·山(Youma Mountain)擁有豐富的森林自然資源和美麗的風景,使其成為現代城市人參觀和休息的理想場所,適合開發綜合旅游和休閑項目。

Yau MA山風景,圖片/網絡
尤瑪山是黃浦區著名的古老革命基地。廣東反日游擊隊的東京柱曾在這里建立了一個基地。山上有革命烈士的紀念碑,包括哈卡·瓦烏(Hakka Waiwu),西舒伊學院(Sishui Academy)和其他革命斗爭遺物。
從1960年代后期到1970年代,在尤瑪山(Youma Mountain)建造了大規模的防空設施,該設施整合了防空,材料存儲,軍事指揮哨所等。內部秘密通道縱橫交錯,探索和觀光價值很高。該項目計劃將Yau Ma山建造成一個生態森林公園,該公園融合了森林觀光,會議旅游,康復和恢復,休閑和度假,參與式娛樂和其他功能,并成為黃浦區和周邊地區游客以“返回大自然”的最佳場所。

Yau Mashan空襲庇護所圖片/互聯網
該項目的總面積約為5,000 mu,土地使用性質是集體土地。該項目所涉及的建筑土地應按照相關法規宣布。施工規模:該項目的總面積約為5,000 MU,建筑物覆蓋約500 mu。

Yau Mashan狗尾素描/互聯網
預計該項目將投資約5億元來建造停車場,從山腳到山頂的硬地面以及休閑花園。估計的投資回報主要來自以下各個方面:
1。農舍餐飲和存儲收入。
2。露營基地的租金收入。
3。從森林吊床和帳篷的租金收入。
4。野野餐場所和餐具的租金收入。
5。森林別墅住宿的租金收入。
Puxin村Yaokeng水庫風景區域

Yantang Village Kiss New Style Village

上一篇:成都自駕游攻略:探索靈山九華、西安至喀什、海南環島等經典線路
下一篇:沒有了

.jpg) 
                            .jpg) 
                            .jpg) 
                            .jpg) 
                            .jpg) 
                            .jpg) 
                            .jpg) 
                            .jpg) 
                             
                             
                             
                             
                            .jpg) 
                    .jpg) 
                    .jpg) 
                    .jpg) 
                    .jpg) 
                    .jpg) 
                    .jpg) 
                    .jpg) 
                    .jpg) 
                    .jpg)